工程案例
蒸发器百科
- 金柯蒸汽发生器赋能汽车新材料企业,铸就品质新高度
- 告别高能耗供暖!北京10万小区用金柯双冷凝热水机替代锅炉,节能25%+
- 金柯蒸汽节能服务产业发展潜力巨大
- 智能变频技术---金柯蒸汽源领街亮相2019第15届中国热博会,诚邀参观指导!
- 金柯蒸汽源配套学校厨房食品蒸煮
- 热烈祝贺kaida金柯经销商技术培训会”圆满结束
联系我们
联系人:陈总
手机:13027792078 / 15617636856
电话:15637009171
邮箱:269247937@qq.com
地址:河南省郑州市高新区
新闻中心
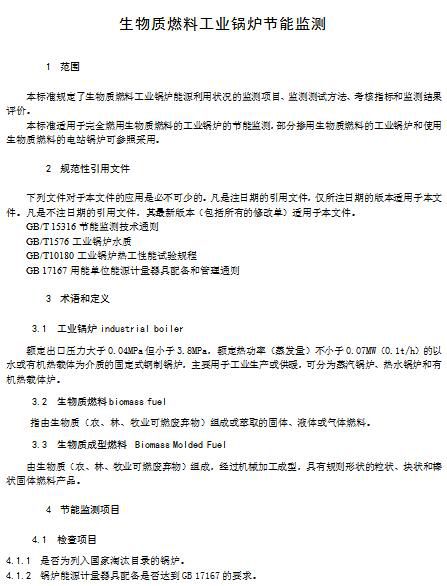
湖南:生物质燃料工业锅炉节能监察(征求意见稿)
作者:金柯锅炉厂家点击: 发布时间:2025-12-15 05:20:00
日前,北极星节能环保网从湖北省经信委获悉,关于《生物质燃料工业锅炉节能监察》湖南省地方标准公开征求意见的公告已经发布。详情如下:
关于《生物质燃料工业锅炉节能监察》湖南省地方标准公开征求意见的公告
根据湖南省经信委和湖南省质监局有关地方标准制编写计划,《生物质燃料工业锅炉节能监测》(附件1)地方标准编制组已完成征求意见稿,依据有关规定,现向社会公开征求意见。
有关单位和社会各界人士如有意见建议,请于2016年11月2日前以书面形式反馈意见建议,感谢您的参与和支持!
湖南省机械工业锅炉质量监督检测站
联系人:李振刚0731-85041589
电子邮箱:1194475137@qq.com
地址:长沙市雨花区中意一路908号
邮编:410114
湖南省经济和信息化委员会
联系人:沈勇0731-88955372
电子邮箱:sjmwzyc@163.com
地址:长沙市天心区新韶东路467号省经信委812办公室
邮编:410004
《生物质燃料工业锅炉节能监测》标准
- 上一个:35吨生物质锅炉
- 下一个:两吨生物质锅炉能带多少平米的水
新闻资讯
相关产品



客服1